Fig. 1
From: Etomoxir regulates the differentiation of male germ cells by specifically reducing H3K27ac level

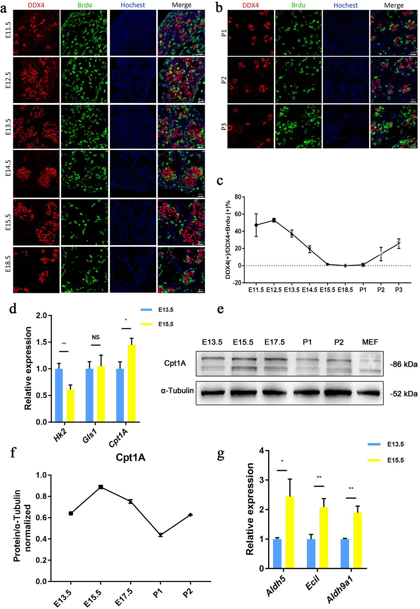
Male germ cells entering mitotic arrest are characterized by increased expression of fatty acid oxidation-related genes. a, b The period of mitotic arrest in male germ cells was determined. a: Incorporated BrdU (green), DDX4 (red) and Hoechst (blue) staining show the proliferation of male germ cells during the embryonic stage from 11.5 days (E11.5) to the third day after birth. Bar = 20 μm. c The germ cell proliferation ratio was calculated and the BrdU (+) DDX4 (+) number and DDX4 (+) ratio were determined at different time points. d Changes in the transcription levels of the genes of representative rate-limiting enzymes in three major metabolic pathways during E13.5-E15.5, as determined by RT-qPCR. Data normalized to Actin. e-f Dynamic changes in the protein levels of Cpt1a from E13.5-p2. (Note: The gels and blots were cropped.) g Changes in the transcription levels of fatty acid oxidation-related genes. Data normalized to 18 s. Data show mean ± SD and are representative of three independent experiments. (**p < 0.01, ***p < 0.001, ****p < 0.0001; ns, no significance; two-tailed unpaired Student’s t-test)